版权声明
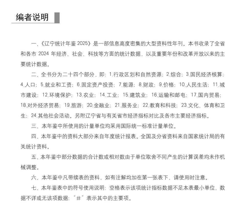
编者说明
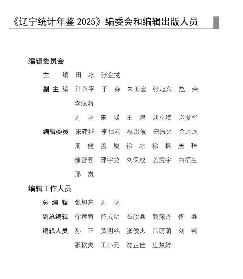
编委会和编辑出版人员
一、行政区划和自然资源
1-1 行政区划
1-2 县区一览表
1-3 自然状况及资源
主要统计指标解释
二、综合
2-1 平均每天主要社会经济活动
2-2 国民经济和社会发展主要指标
2-3 国民经济主要比例关系
2-4 按总人口平均的国民经济主要指标
主要统计指标解释
三、国民经济核算
3-1 生产总值
3-2 生产总值指数
3-3 生产总值指数
3-4 生产总值构成
3-5 分三次产业、行业增加值
3-6 三次产业贡献率
3-7 三次产业对生产总值增长的拉动
3-8 各地区生产总值
主要统计指标解释
四、人口
4-1 人口数
4-2 人口构成
4-3 人口出生率、死亡率、自然增长率
4-4 各地区年末总户数及总人口
4-5 各地区人口自然变动情况
4-6 各地区分年龄人口数
4-7 全省历年人口变动抽样调查推算数
4-8 全省历年人口变动抽样调查年龄构成指数
主要统计指标解释
五、就业和工资
5-1 就业基本情况
5-2 按三次产业分的就业人员
5-3 按登记注册统计类别和行业分城镇非私营单位就业人员人数
5-4 各地区按行业分城镇非私营单位就业人员人数
5-5 按登记注册统计类别和行业分城镇非私营单位在岗职工人数
5-6 各地区按行业分城镇非私营单位在岗职工人数
5-7 按行业分城镇非私营单位在岗职工人数
5-8 按行业分城镇非私营单位从业人员工资总额
5-9 各地区城镇非私营单位就业人员工资总额
5-10 城镇非私营单位职工工资总额及指数
5-11 各地区城镇非私营单位在岗职工工资总额
5-12 按行业分城镇非私营单位在岗职工工资总额
5-13 按登记注册统计类别和行业分城镇非私营单位就业人员平均工资
5-14 各地区按行业分城镇非私营单位就业人员平均工资
5-15 城镇非私营单位在岗职工平均工资及指数
5-16 按登记注册统计类别和行业分城镇非私营单位在岗职工平均工资
5-17 各地区按行业分城镇非私营单位在岗职工平均工资
5-18 按行业分城镇非私营单位在岗职工平均工资
5-19 按登记注册统计类别分城镇非私营单位在岗职工平均工资
主要统计指标解释
六、固定资产投资
6-1 全社会固定资产投资增长速度
6-2 按主要行业分全社会固定资产投资增长速度
6-3 固定资产投资增长速度
6-4 按构成和建设性质分固定资产投资增长速度
6-5 按行业分固定资产投资增长速度
6-6 各地区按主要行业分固定资产投资增长速度
6-7 按构成和建设性质分建设项目投资增长速度
6-8 按行业和构成分建设项目投资增长速度
6-9 按登记注册统计类别分建设项目投资增长速度
6-10 各地区按主要行业分建设项目投资增长速度
6-11 各地区建设项目500万元以上施工、投产项目个数
6-12 按行业分建设项目500万元以上施工、投产项目个数
6-13 房地产开发主要指标
6-14 按用途分房地产开发建设投资
6-15 按构成分房地产开发建设投资
6-16 房地产开发企业(单位)的资金来源
6-17 房地产开发建设房屋建筑面积和竣工率
6-18 各地区房地产开发企业基本情况
6-19 各地区房地产开发经营情况
6-20 按用途分商品房销售面积
6-21 按用途分商品房销售额
6-22 房地产开发企业(单位)施工、销售情况
6-23 房地产开发企业(单位)投资、资金和土地情况
主要统计指标解释
七、能源
7-1 一次能源生产总量及构成
7-2 能源消费总量及构成
7-3 能源生产弹性系数
7-4 能源消费弹性系数
7-5 按行业分主要能源品种消费量
7-6 能源加工转换效率
7-7 平均每天能源消费量
7-8 综合能源平衡表
主要统计指标解释
八、财政
8-1 历年地方一般公共预算收入
8-2 地方一般公共预算收入
8-3 地方各项税收及附加收入
8-4 各地区地方一般公共预算收入
8-5 地方一般公共预算支出
8-6 各地区地方一般公共预算支出
主要统计指标解释
九、价格
9-1 各种价格指数
9-2 各种价格定基指数
9-3 居民消费价格分类指数
9-4 各市居民消费价格分类指数
9-5 各地区农村消费价格分类指数
9-6 工业生产者出厂价格分类指数
9-7 工业生产者购进价格分类指数
主要统计指标解释
十、人民生活
10-1 人民物质文化生活提高情况
10-2 城乡居民家庭人均收入及恩格尔系数
10-3 城镇居民家庭基本情况
10-4 城镇居民家庭平均每人可支配收入
10-5 各地区城镇居民人均可支配收入
10-6 城镇居民家庭平均每人总支出
10-7 各地区城市居民平均每人全年消费支出
10-8 城镇居民家庭平均每人消费支出
10-9 城镇居民家庭平均每人消费支出构成
10-10 城镇居民家庭平均每人食品消费情况(含自产自用)
10-11 城镇居民家庭平均每百户年末耐用品拥有量
10-12 农民家庭基本情况
10-13 农民家庭人均总收入与居民人均可支配收入
10-14 各地区农村居民人均可支配收入
10-15 农民家庭人均总支出
10-16 农村居民人均食品消费情况
10-17 农民家庭平均每百户年末耐用消费品拥有量
主要统计指标解释
十一、城市建设
11-1 城市公用事业基本情况
11-2 各地区城市设施水平
11-3 各地区城市建设情况
11-4 各地区城市市政设施情况
11-5 各地区城市供水情况
11-6 各地区城市燃气情况
11-7 各地区城市集中供热情况
11-8 各地区城市园林绿化情况
11-9 各地区城市环境卫生情况
主要统计指标解释
十二、环境保护
12-1 环境保护基本情况
12-2 各地区废水排放及处理情况
12-3 各地区工业废气排放及处理情况
12-4 各地区工业固体废物产生及处理利用情况
主要统计指标解释
十三、农业
13-1 农业生产条件与农作物播种面积
13-2 主要农牧渔业生产情况
13-3 农、林、牧、渔业总产值
13-4 农、林、牧、渔业总产值指数
13-5 农、林、牧、渔业总产值指数
13-6 各地区农、林、牧、渔业总产值及指数
13-7 农业机械和农产品加工机械拥有量
13-8 机耕面积、化肥施用量
13-9 各地区化肥施用量
13-10 灌溉、水库和除涝、治水、治碱情况
13-11 各地区规模以上机电井数
13-12 各地区水利设施和除涝治碱面积
13-13 农作物播种面积
13-14 各地区农作物播种面积
13-15 主要农产品产量
13-16 各地区主要农产品产量
13-17 主要农产品单位面积产量
13-18 各地区主要农产品单位面积产量
13-19 水果、蚕茧、人参、芦苇生产情况
13-20 水果、蚕茧、人参产量
13-21 林业生产情况
13-22 各地区造林面积
13-23 大牲畜头数
13-24 肉类产量和猪羊头数
13-25 畜牧业生产情况
13-26 各地区牲畜饲养情况
13-27 各地区畜产品产量
13-28 水产品生产情况
13-29 水产品产量
13-30 国营农场基本情况
主要统计指标解释
十四、工业
14-1 规模以上工业企业主要指标
14-2 各地区规模以上工业企业主要指标
14-3 各地区规模以上工业企业主要经济效益指标
14-4 按行业分规模以上工业企业主要指标
14-5 按行业分规模以上工业企业主要经济效益指标
14-6 国有控股工业企业主要指标
14-7 各地区国有控股工业企业主要指标
14-8 各地区国有控股工业企业主要经济效益指标
14-9 按行业分外商投资和港澳台投资工业企业主要指标
14-10 按行业分的大中型工业企业主要指标
14-11 按行业分的大中型工业企业主要经济效益指标
14-12 各地区大中型工业企业主要指标
14-13 主要工业产品产量
14-14 各地区主要工业产品产量
主要统计指标解释
十五、建筑业
15-1 建筑业企业概况
15-2 建筑施工企业个数(不含劳务分包)
15-3 建筑施工企业主要经济指标
15-4 建筑业总产值
15-5 建筑业企业资产
15-6 各地区建筑业企业负债
15-7 各地区建筑业企业实收资本
15-8 各地区建筑业企业主营业务税金合计
15-9 各地区建筑业企业利润总额
15-10 各地区建筑业企业利税总额
15-11 各地区总承包与专业承包建筑企业个数、设备及劳动生产率
15-12 各地区国有控股总承包与专业承包建筑企业个数、设备及劳动生产率
15-13 各地区集体控股总承包与专业承包建筑企业个数、设备及劳动生产率
15-14 各地区总承包与专业承包建筑企业施工及竣工产值
15-15 各地区国有控股总承包与专业承包建筑企业施工及竣工产值
15-16 各地区集体控股总承包与专业承包建筑企业施工及竣工产值
15-17 各地区总承包与专业承包建筑企业施工及竣工房屋面积
15-18 各地区国有控股总承包与专业承包建筑企业施工及竣工房屋面积
15-19 各地区集体控股总承包与专业承包建筑企业施工及竣工房屋面积
15-20 各地区总承包与专业承包建筑企业年末资产负债
15-21 各地区国有控股总承包与专业承包建筑企业年末资产负债
15-22 各地区集体控股总承包与专业承包建筑企业年末资产负债
15-23 各地区总承包与专业承包建筑企业损益及分配
15-24 各地区国有控股总承包与专业承包建筑企业损益及分配
15-25 各地区集体控股总承包与专业承包建筑企业损益及分配
主要统计指标解释
十六、运输和邮电
16-1 交通运输业基本情况
16-2 运输线路长度
16-3 旅客运输量
16-4 旅客周转量
16-5 货物运输量
16-6 货物周转量
16-7 铁路机车车辆年末实有数
16-8 辽宁省辖区铁路主要站旅客发送量
16-9 辽宁省辖区铁路主要站货物发送量
16-10 民用车辆拥有量
16-11 公路线路年底到达数
16-12 民用运输船舶拥有量
16-13 全社会水运客货运输量
16-14 沿海港口码头长度和泊位数
16-15 沿海港口吞吐量
16-16 民用航空运输量
16-17 邮电业务基本情况
16-18 邮电业务量
16-19 各地区邮电业务量
16-20 邮电通信水平
主要统计指标解释
十七、国内贸易
17-1 限额以上批发和零售业法人企业基本情况
17-2 限额以上住宿和餐饮业法人企业基本情况
17-3 社会消费品零售总额
17-4 限额以上批发和零售业法人企业商品销售额
17-5 各地区限额以上批发和零售业法人企业商品销售额
17-6 限额以上批发和零售业商品零售类值
17-7 限额以上批发和零售业主要财务指标
17-8 限额以上住宿和餐饮业法人企业经营情况
17-9 限额以上住宿和餐饮业主要财务指标
17-10 各地区限额以上批发和零售业企业资产、负债及所有者权益
17-11 各地区限额以上批发和零售业企业主要财务指标
17-12 各地区限额以上住宿和餐饮业企业资产、负债及所有者权益
17-13 各地区限额以上住宿和餐饮业企业主要财务指标
主要统计指标解释
十八、对外经济贸易
18-1 对外经济贸易基本情况
18-2 外贸进出口总额
18-3 按贸易性质分进出口总额
18-4 各地区进出口总额
18-5 海关同主要国家(地区)进出口总额
18-6 海关主要商品出口数量
18-7 海关主要商品进口数量
18-8 利用外资概况
18-9 各地区实际利用外商投资额
18-10 按国别、地区分实际利用外商投资额
18-11 按国别、地区分实际利用外商投资项目及合同外资额
18-12 按行业分实际利用外商投资项目及合同额情况
18-13 按行业分实际利用外商投资额情况
18-14 年末登记外商投资企业行业分布情况
主要统计指标解释
十九、旅游
19-1 旅游事业发展情况
19-2 按国别分外国入境旅游人数
19-3 按地区分接待入境旅游人数
19-4 按地区分旅游外汇收入
19-5 按地区分国内旅游人数及收入
主要统计指标解释
二十、金融业
20-1 金融机构(含外资)本外币存款、贷款余额
20-2 金融机构(含外资)本外币贷款余额
20-3 各地区金融机构(含外资)本外币存款余额
20-4 各地区金融机构(含外资)本外币贷款余额
主要统计指标解释
二十一、服务业
21-1 分地区规模以上服务业企业主要财务指标
21-2 按企业性质分规模以上服务业企业主要财务指标
21-3 按行业分规模以上服务业企业主要财务指标
主要统计指标解释
二十二、教育和科技
22-1 教育事业基本情况
22-2 各级各类学校情况
22-3 研究生数
22-4 分学科研究生情况
22-5 普通、职业高等学校基本情况
22-6 高等教育学校(机构)学生数
22-7 普通本科分学科学生数
22-8 高职(专科)分学科学生数
22-9 成人本科分学科学生数
22-10 成人专科分学科学生数
22-11 网络本科分学科学生数
22-12 网络专科分学科学生数
22-13 普通高中学校和学生情况
22-14 普通初中学校和学生情况
22-15 普通小学学校和学生情况
22-16 各级普通学校毕业生升学率和学龄儿童入学率
22-17 教育发展水平
22-18 各地区普通、职业高等学校基本情况
22-19 各地区中等职业学校基本情况
22-20 各地区普通高中基本情况
22-21 各地区普通初中基本情况
22-22 各地区普通小学基本情况
22-23 各地区特殊教育基本情况
22-24 各类学校基本情况
22-25 科技活动基本情况
主要统计指标解释
二十三、文化、体育和卫生
23-1 文化事业基本情况
23-2 广播电视事业
23-3 图书、杂志和报纸出版情况
23-4 运动员获得世界冠军情况
23-5 卫生机构、床数、人员数
23-6 各地区卫生机构、床位数
23-7 各地区卫生机构人员数
主要统计指标解释
二十四、其他社会活动
24-1 历届省人民代表大会的代表人数
24-2 历届省政治协商会议的委员人数
24-3 律师、公证、调解工作基本情况
24-4 公证文书分类
24-5 登记结婚和离婚情况
24-6 各地区登记结婚和离婚情况
主要统计指标解释
附录
附录1 2024年各省(区、市)主要经济指标
附录2 2024年省辖市基本情况(地区数)